Business continuity and disaster healing (BC/DR) making plans are important sports for businesses of any size. This article and our free, downloadable business continuity policy template provide a useful starting point to prepare a business continuity policy. Read our pointers, after which download the template.enterprise locations.continuity examples
Rather than addressing issues most effective after a crisis moves
A business continuity policy can help your organization recover from a catastrophe faster and get your structures up and jogging more smoothly.
Business continuity focuses on the failure of any part of a corporation’s IT platform so the commercial enterprise can continue to operate and feature uninterrupted. A catastrophe restoration policy is intended to get IT resources lower back up and walking once more after procedures forestall working.

Basic factors of an enterprise continuity coverage
The three primary elements every business continuity policy have to address are resilience, recovery and contingency planning.
Resilience method designing your company’s maximum critical capabilities and infrastructures with the opportunity of the disaster at the vanguard. With commercial enterprise resilience, your business enterprise can retain to provide essential offerings — each domestically and off web page — without disruption regardless of the reason for the interruption.
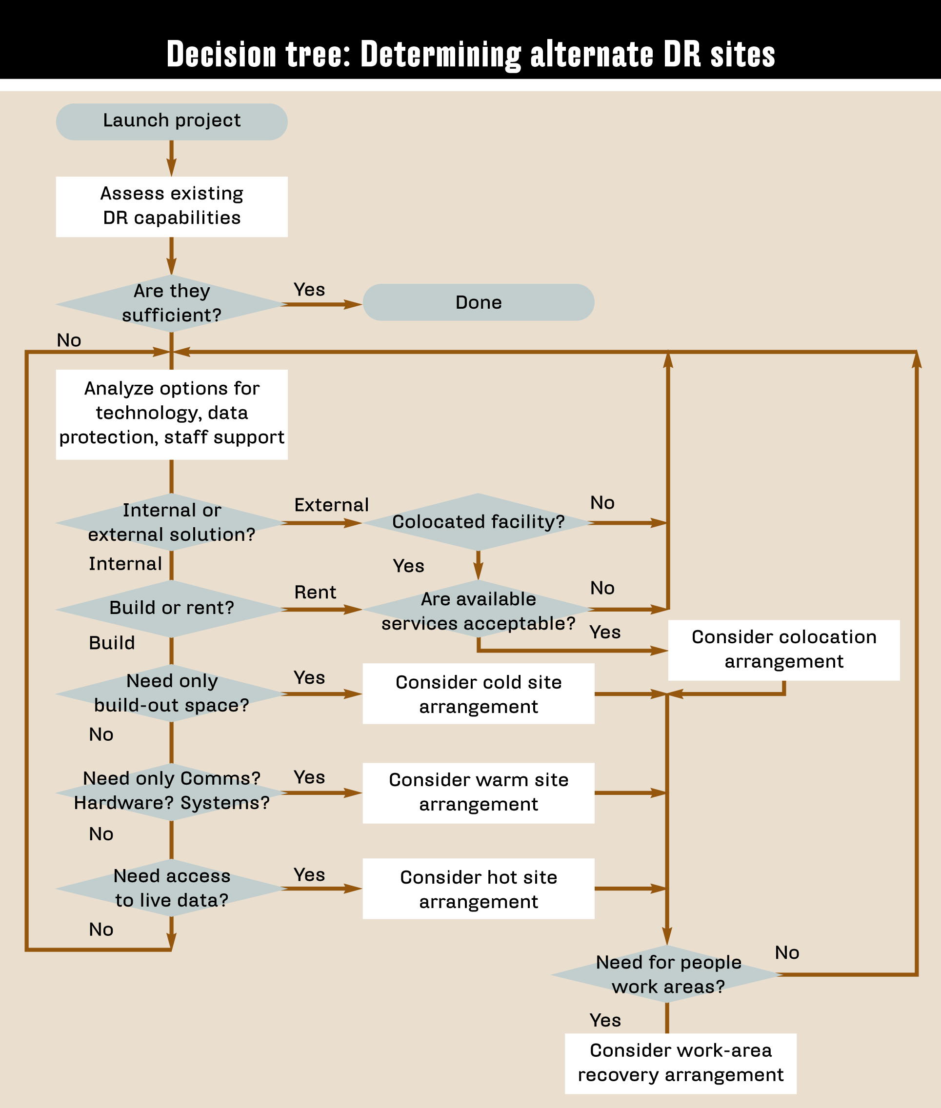
Recovery addresses the fast recovery of enterprise functions after a disaster or disruption. A vital step right here is to set healing time goals (RTO) for programs, networks, and systems to help prioritize the order of healing. Other tactics to restoration consist of inventorying IT assets and partnering with third parties to tackle enterprise approaches all through a disaster.
Contingency making plans describe the measures your agency can take to correctly react to any feasible destiny state of affairs or occasion. This might consist of conducting an enterprise impact evaluation, identifying preventive controls, and detailing a chain of command and obligations for the body of workers. A records machine contingency plan ought to additionally be created to ensure that plan testing, schooling and protection are taking area.
Steps for growing a business continuity coverage
However, you select to create your plan — from scratch or by the usage of the enterprise continuity coverage template covered with this newsletter — there are steps you can take to ensure its success.free office templates printable.microsoft office free templates
Make senior management aware of the plan and get their approval.
Outline emergency action steps to take in case of an incident.
Detail the forms of incidents in order to release the BC plan.
List key enterprise tactics to defend.
Specify important technology to shield.
Itemize RTOs and recovery point targets.
Identify key providers, stakeholders, regulators and other 1/3 events.
Implement step-by means of-step approaches for numerous recovery activities.
Develop approaches for purchasing emergency finances.
Compile lists of critical information the business enterprise requires performing.
Include references to all commercial enterprise recovery activities, such as information backup methods and people for training, updating, trying out, auditing and reviewing your enterprise continuity strategies and plan.
Components of a business continuity policy
Policies for business continuity and disaster recovery may be easy — a few paragraphs can set the foundation for BC/DR activities without going into loads of specifics. More element can be blanketed if important, however, maximum companies will need to preserve their initial guidelines fairly simple.
Here’s a continuity management policy outline that addresses maximum troubles
Introduction: States the fundamental reasons for having a BC/DR coverage.
Purpose and scope Provide information on the policy’s reason and scope.
Statement of coverage: States the coverage in clean and unambiguous phrases.
Policy management: States who is accountable for approving and imposing the policy, as well as levying penalties for noncompliance.
Verification of policy compliance: States what is needed, e.G., tests or physical games, to verify that BC/DR sports are in compliance with policies.
Penalties for noncompliance: States consequences, e.G., verbal reprimand or notice in employees document, for failure to conform with policies.
Appendixes (as needed): Additional reference facts, including lists of contacts, provider-stage agreements and extra details on unique policy statements.

After you have got drafted a hard and fast of regulations, have them reviewed by using your branch management, human sources and prison departments. Invite other applicable departments to remark if you have time.
Auditing business continuity guidelines
For auditing and effectiveness purposes, your business continuity management guidelines should adhere to or include additives of one or greater of the following BC standards:
International Organization for Standardization 22301:2012
National Fire Protection Association 1600:2016;
Federal Financial Institutions Examination Council BC Handbook; and
Financial Industry Regulatory Authority Rule 4370.
There also are u. S .-specific standards, regulations and correct practices to remember. In the U.S. On my own, that could consist of those from corporations consisting of ASIS International, the National Fire Protection Association, the Financial Industry Regulatory Authority, the Information Systems Audit and Control Association, the Federal Emergency Management Agency, the Federal Financial Institutions Examination Council and the National Institute of Standards and Technology.
In addition, study the following great practices to help guarantee the fulfillment of business continuity audits
Make certain your business enterprise’s audit crew knows whilst you are preparing the business continuity plan and systems. They need to additionally be aware of related tests, inclusive of chance and enterprise impact analyses, training programs and maintenance exercises.
Review previous BC/DR reviews and operational audits for beneficial historic records and regions of a weak spot for re-exam.
Educate the audit group with documentation regarding the requirements, rules and pleasant practices you used to help create your commercial enterprise continuity policy.
Work with the audit group to broaden your enterprise continuity audit software to outline the scope of the audits and to establish frequency, obligations, planning needs, reporting sports and method.
A formal internal or outside audit is a sound way to ensure an enterprise continuity plan works and meets employer objectives. A top audit enumerates the effect of any plan weaknesses and presents insight and hints for a way to improve it.
Why do enterprise continuity plans fail
Business continuity plans fail for a number of exceptional reasons. You may not have diagnosed all the ability threats for your commercial enterprise continuity policy template. Or the plan may not have taken into account every aspect of the business, leaving a few organizations out inside the bloodless. Perhaps your enterprise continuity making plans didn’t comprise a process to keep verbal exchange amongst members of the BC crew and other personnel in the occasion of an interruption or catastrophe.
In addition, the business continuity plan won’t have hooked up which IT and business resources to repair first, and in what order. Or, if it did, it didn’t do a very good activity of doing so. Lastly, and most significantly, you may have failed to properly report, maintain or check your business continuity plan.
How to test business continuity policies

Regular testing, in addition to the aforementioned audits, is a remarkable manner to ensure your commercial enterprise continuity rules are sound. There are three primary BC check types: plan assessment, tabletop take a look at and simulation test.
A planning assessment requires enterprise continuity plan stakeholders to intently look at the actual plan report to look for any absent components, factors, and discrepancies.
Tabletop checks accumulate individuals of the BC crew in a room to walk through each step inside the BC plan. This enables members to realize precisely what their obligations have to an emergency stand up. It can also assist in finding inconsistencies or pick out lacking facts and documentation errors.
Lastly, you should run a full-scale check or simulation
The use of something business continuity assets — backup systems, recuperation websites and so on — you’ve implemented and defined for your enterprise continuity policy template. It is first-class to mimic several exceptional situations the agency can also face when walking your simulations.
Enterprise car rental in Paris
In this text, we’ve got supplied a handy place to begin for growing commercial enterprise continuity policies. The system may be fairly easy, but the decision to increase and approve BC/DR policies is critical for companies of any size.
